一、学校简介
OK138太阳集团坐落在首批全国文明城市、美丽的草原钢城——包头,始建于1956年。学校设有学院、部、中心等教学单位20个。现有一级学科博士学位授权点4个,一级学科硕士学位授权点18个,二级学科硕士学位点1个,专业硕士学位授权领域12个。本科专业66个,其中国家特色专业建设点4个,教育部卓越工程师教育培养计划专业3个,通过工程教育认证专业4个,教育部专业综合改革试点1个,自治区专业综合改革试点1个,自治区级重点建设专业4个,自治区级品牌专业22个,自治区级精品课程53门。
二、学院简介
ok138cn太阳集团529目前设有给排水科学与工程、建筑环境与能源应用工程、能源与动力工程、环境工程等4个自治区“品牌专业”及环境生态工程1个新设专业,并设ok138cn太阳集团529实验中心。拥有动力工程及工程热物理、环境科学与工程、土木工程(市政和暖通方向)3个一级学科硕士学位授予点,动力工程、环境工程、市政工程、人工环境工程(含供热、通风及空调等)4个工程硕士授予点。学院在校本科生人数1800余人、硕士研究生200余人。
学院拥有内蒙古自治区高效清洁燃烧重点实验室、内蒙古自治区矿区生态环境评价与修复工程研究中心、内蒙古自治区煤炭绿色利用协同创新中心、黄河流域内蒙古段生态保护与综合利用自治区协同创新中心、OK138太阳集团多能互补分布式能源重点实验室、动力工程及工程热物理自治区重点建设学科等6个教学科研平台。给排水科学与工程、建筑环境与能源应用工程等2个专业先后入选内蒙古自治区级“一流本科”专业。
学院师资力量雄厚,办学条件优越、学缘结构合理、教师队伍良好,拥有博士学位(含在读博士)教师40人,硕士生导师41人。学院拥有“全国师德标兵”称号1人,内蒙古自治区“五一劳动奖章”1人,内蒙古自治区新世纪“321”人才工程一层次人才3人,内蒙古自治区“草原英才”5人,内蒙古教育系统“111”人才工程人才3人,内蒙古青年科技奖2人,“享受国务院政府特殊津贴”1人,宝钢优秀教师奖2人。
三、招聘信息
(一)基本条件
1、符合应聘岗位的基本条件;
2、具有优良的学风和高尚的师德,热爱教育事业,具有强烈的事业心和高度的责任感;
3、能胜任所应聘岗位的工作任务。
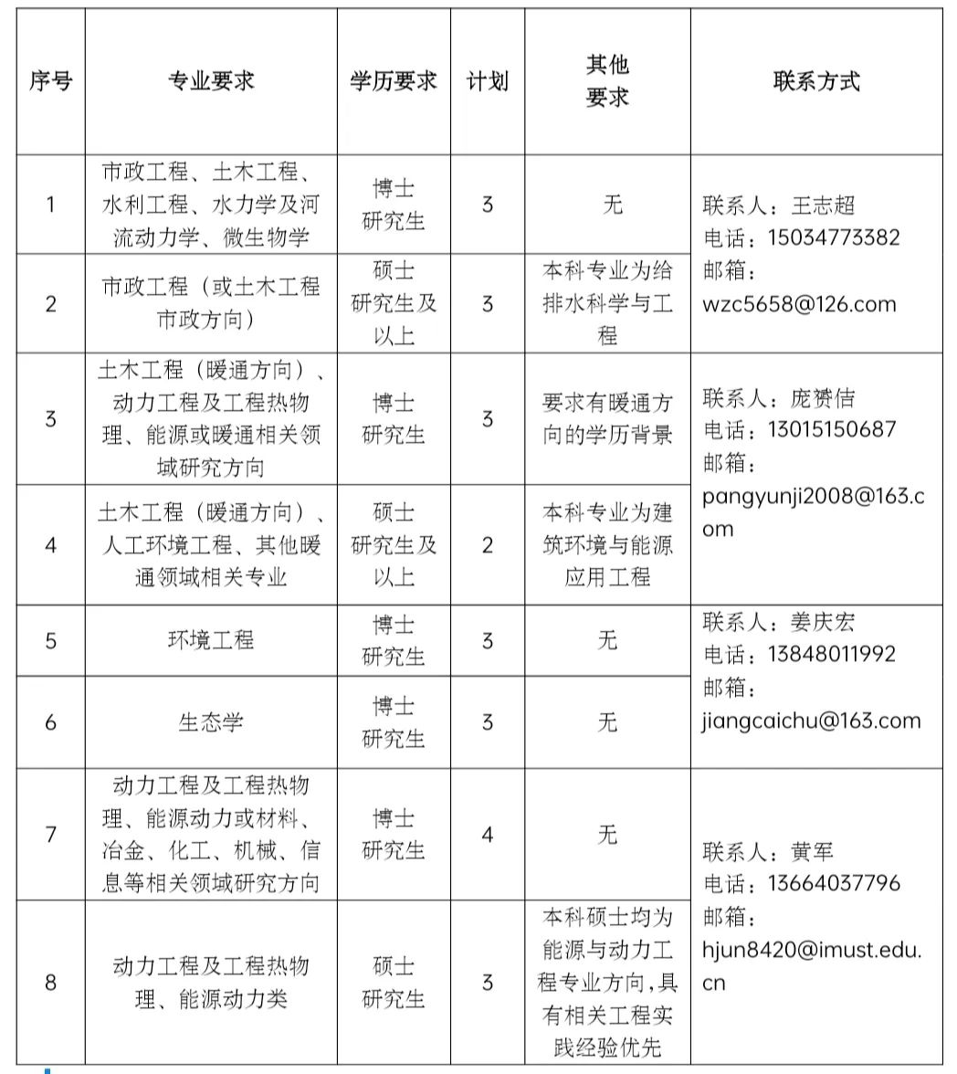
(二)岗位需求与联系方式
注:下表中需求岗位均为专任教师岗位,其中硕士研究生要求本硕毕业于双一流学校(学科),或所学学科专业为省级重点学科、特色学科,或毕业于业内公认的重点特色院校的硕士毕业生。
岗位需求表

四、待遇
按照自治区、包头市及OK138太阳集团相关文件执行。